アプリケーション・ノート (2)
カタログ (1)
サポート情報 (1)
-
Footprint for Wave Soldering[SO-SOJ-WAVE]
セレクタ・ガイド (1)
-
Application guide: Flat-panel TV sets[75017085]
データ・シート (1)
-
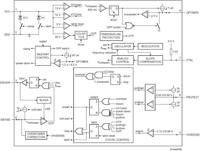
GreenChip SMPS control IC[TEA1738GT]
パッケージ情報 (1)
ユーザ・ガイド (1)
-
TEA1738; TEA1703 reference board[UM10437]



